北京普莱克斯实用气体有限公司
医用氧保供纪实
春节前的北京年味渐浓,一盏盏红灯笼绵延远去,一个个市民脸上洋溢着欢快的笑容,烘托着浓浓的节日气氛。
以“氧”护生命为崇高事业的北普人怀着同样的喜悦,盼着新春的到来,尽管他们忙过了疫情措施优化后的用“氧”大高峰,尽管他们又要在岗位上度过春节。

东四环边的北京化工集团北京普莱克斯实用气体有限公司,主责“氧”气生产,保供北京各大医院和医疗机构,供应居民家庭用氧。
一个多月前,北京优化防控措施,转段、过度,本市及周边各主要医院医用氧需求量不断攀升,市民家庭医用氧更是成4倍上涨,许多人在公司排队换购家庭医用氧。

在困难、挑战面前,干过大事、难事的北普人一如既往地迎难而上、与“疫”赛跑、全力以赴,坚决扛起首都重点服务保障单位职责,打响了一场医用氧保供大会战,用信念和行动筑起了首都“氧”护生命的钢铁长城。
抗击疫情
他们无愧是坚守阵地的主力军
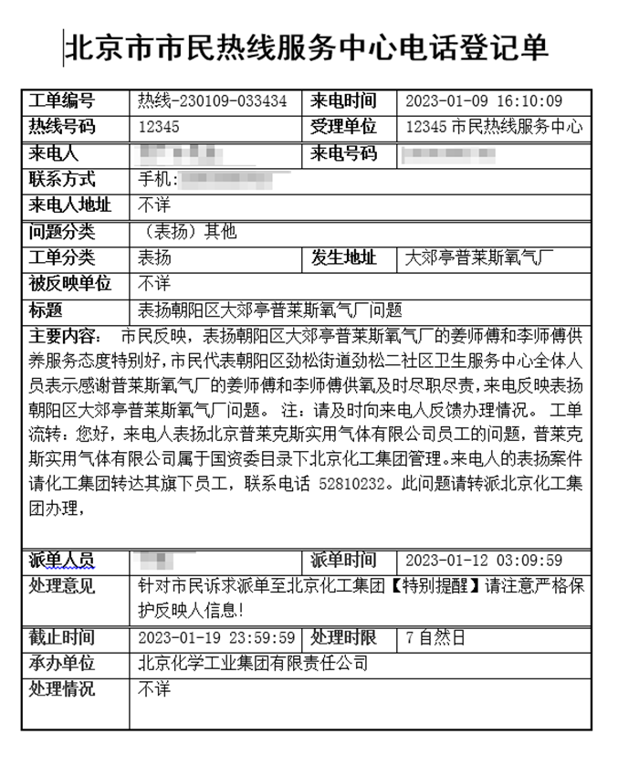
1月13日,北京化工集团转发北普公司一个“接诉即办”工单,是写给北普公司家庭医用氧换气班组人员的表扬信,用化工集团领导的话说,是集团收到的投诉件中唯一的一封感谢信。信中反映了北普公司在医用氧最紧缺时期仍然心系客户、周到服务的感人事迹。

面对医用氧需求量爆发式增长,北京市成立保障专班,药监局牵头协调保障并派员驻北普公司,政府部门科学决策、快速响应、及时处置。
化工集团和北普公司坚决服从市政府总体部署,全力支持并配合市、区药品监督管理局统一调度,在需求持续增加的情况下,北普公司多措并举、全力保障,克服重重困难,确保连续生产和供气,及时向北京及周边地区医院供应医用氧气和医用液氧,同时,千方百计保障市民及时换购家庭医用氧气,在首都构筑起关爱健康、守护生命的安全屏障。
以北普公司投资为主成立的普莱克斯(北京)半导体气体公司,其生产运行班组是一个模范集体,2021年7月被评为北京市先进基层党组织,2022年5月被全国总工会授予全国工人先锋号。面对疫情,他们既要保障医用液氧和管道产品稳产高产,又不得不面对人员感染带来的快速减员,最困难时期团队由16人减少到5人。为完成保供任务,共产党员侯黎明等人在身体还未完全康复的情况下紧急返岗,连续几天吃住在公司,他们往往是一个睡袋几个人轮流休息,大家坚信只有坚持才会胜利。
据初步统计,半导体气体公司在此轮疫情中所生产和供应的医用液氧,占到北京全市总供应量的近一半,他们用团队的坚守和无私奉献为北京市抗击疫情做出贡献。
早一分钟将氧气生产出来
就有可能多挽救一条生命

北普公司包装气部医用氧及工业气体生产班组共有14人,2021年被授予“市级青年突击队”。2022年11月份以来,为确保医用氧不停产,在近2个月时间里,他们经历了全员驻公司的封闭管理,防控措施调整后的坚守,班组成员病情刚有好转就立即返岗。卢宝荣师傅的老父亲因病去世,处理完丧事就立即返岗。在12月中旬以后的一周多时间里,医用氧需求激增,北普公司果断采取AB班制,几乎达到全天候生产不间断。
在部门的带领下,设备维护、气瓶检验、质量检测等岗位人员也闻令而动,坚守岗位,及时解决生产中出现的问题。秦超是包装气体车间生产主管,也是这个班组的主要负责人,他说,看到医院吸氧病人的激增,看到公司大门外、寒风中排起的长队以及换氧市民急切的目光,他们更坚信“早一分钟将氧气生产出来,就有可能多挽救一条生命”。
以最快速度
将氧气配送到最需要的人手中
在最紧张的一周多时间里,北普公司医用氧需求量已达到日常的4倍以上,对于这个几乎不可能完成的任务,除了医用氧生产班组全力奋战以外,在公司的统筹协调下,全体北普人都冲在保产保供第一线。


首先是医院客户端。经理闫晰负责整个医用氧销售,在此期间她和同事衡东亮、马江玮的电话快要被打爆了,医院液氧告急、社区卫生服务站求购、市民购气等咨询和购气的电话总是应接不暇。他们与医院、生产、配送等单位和部门始终保持热线联系,紧急情况下他们还要赶到医院、盯在现场。在他们的协调努力下,公司有限的医用氧资源总是流向最紧急、最需要的地方。

在配送方面。作为公司最大的团队,看着每天不断增加的感染人数和激增的配送任务,两名车队长徐文祺和于江,绞尽脑汁来调度人员和车辆,由于岗位减员,他们打破常规,每天的医用氧运输车辆、司押人员执行配送任务基本都是临时组合,为了满足配送需求,还增开了夜间配送班次,由原来的每台车辆一天配送2趟,增加至3-4趟。
每天的应急更是接连不断——“**医院瓶装氧气告急,夜间必须加一车”……像这样的信息总是不断发出,他们就随时联系,动态调整,以最快的速度协调好现有车辆和人员。下达配送任务的动员令虽然简短,但是每名司押人员都知道使命如山。
“医院是守护生命最后一道防线,每家医院都关系到千百患者,每家医院的医用氧都不能断供”“急医院所急,想病人所想”,正是这样的信念支撑着全体配送人员,在疫情非常时期,完成了“不可能完成的任务”。
精准施策
为救助生命护航
紧急生产改装瓶。医用氧告急,北普公司即使做到零库存,仍然不能满足医用氧钢瓶的使用,为此,公司计划使用改装瓶。所谓改装瓶就是把原来充装其它气体产品的钢瓶经过严格的抽空、水压、检测和外观喷涂以后,投入到医用氧使用中。药监局在最短时间内协调市场监督管理局给予指导,北普公司在不到一周时间内就完成改装瓶500多个,迅速投入使用,有效缓解了钢瓶紧张的问题。
建立第二生产基地。为确保战胜疫情,经林德公司统筹协调,决定将林德廊坊工厂确定为北京医用液氧生产保障第二工厂,市药监局请示专班同意后,快速与河北省药监部门取得联系,在供应即将出现缺口的不利情况下,林德廊坊工厂生产的医用液氧,星夜进京,紧急驰援。
优化道路交通。在常规管理下,公司配送车辆不得在早晚高峰期出厂,送气要依交通部门规划线路行走。在最紧要时刻,市药监局协调交管部门打破常规,临时为公司配送车辆申请了公交车道路权,同时实行24小时送货措施,为公司安全、快速配送医用氧提供了极大的便利。
“氧”护生命
他们交出了出色的答卷
在这段“抗疫保供”的特殊时期,北普公司和半导体气体公司涌现的好人好事不胜枚举,无论是直接参与人员,还是支持服务人员,大家目标始终一致,众志成城、团结一心,与公司和医院共渡难关。
回望这段不平凡的经历,北普公司和半导体气体公司在市政府和市药监局及其他政府部门的指导帮助下,公司以高度的政治自觉性,切实履行好“生命线企业”和“首务”服务保障的责任,做到举公司之力倾其所有,与时间赛跑义无反顾,担负起“氧”护生命的特殊使命,全力做到增产、稳价和保供,为首都抗击疫情交出了一份出色的答卷。